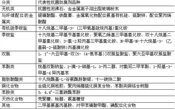
表2市首抗菌防臭劑的主要品種[5]

3主要抗菌防臭劑及其抗菌機理
并非所有具有安全性、高效廣譜抗菌和耐久性的抗菌防臭劑都可用于紡織品,它需對染料色光、牢度以及紡織品的風格無負面影響,同時應與常用的紡織助劑有良好的配伍性。茲將幾種主要抗菌防臭劑及其抗菌機理簡述如下。
3.1無機化合物
以無機化合物作抗菌防臭劑是近年開發較為成功的品種,它適宜添加于合成纖維熔融紡絲原液中,在應用中的變色問題已得到改進。
銀、銅和鋅有抗菌作用,而其載體主要是硅、磷灰石、泡沸石、磷酸鋯、氧化鈦等無機化合物,其最大優點是耐熱性可達500℃以上,而且非常穩定和安全。但加入合成纖維紡絲原液最大的困難是粉末或顆粒的粒徑。
關于無機化合物的抗菌機理,目前眾說紛紜,尚無最終的說法。一般認為是銀離子溶出機理,與光作用產生活性氧機理。
無機化合物類抗菌防臭劑以泡沸石為代表,有天然的或合成的,以及具有離子交換性能與銀等金屬離子結合而成的泡沸石(金屬置換量約1%-2%)。這類抗菌防臭劑大多混人熔融紡絲原液中,添加量為1%左右,如聚酯或聚酰胺等合成纖維。代表性產品如日本鐘紡的Bactekiller,泡沸石的示意式如下:
xM2/nO·Al203·ySiO2·zH2O
式中:x;金屬氧化物;
y:氧化硅;
z;結晶冰的系數;
n;金屬的原子價;
M;1~3價的金屬,作為抗菌泡沸石,以Ag、Cu和Zn為多。
這類抗菌防臭劑的急性毒性LD50在5000mg/kg以上,變異原試驗呈陰性,對皮膚刺激呈準陰性。美國環境保護局(EPA即Environmemtal protection Agency)的毒性試驗及環境影響均認為是安全的。
此外,最新資料表明[6],納米級的超微粒子的鋅氧粉(粒徑為0.005-0.20μ)除可作熔融紡絲原液的添加劑外,也可加入涂層漿中,使涂層織物具有紫外線屏蔽功能和抗菌防臭功能。
超微細鋅氧粉的安全性極高,其急性毒性LD50>2000mg/kg(經口與皮膚,小鼠),Ames變異原試驗呈陰性,對皮膚也沒有刺激性。
<<上一頁[1][2][3][4][5][6][7][8][9][10]下一頁>>
相關信息 







推薦企業
推薦企業
推薦企業