
2.3前處理漿料處方
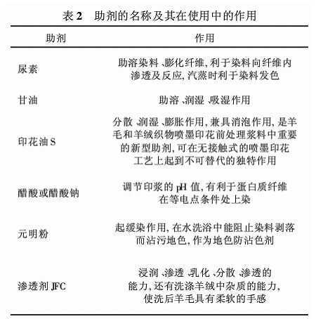
羊絨纖維的化學組成主要為角脘,它含有能電離的酸性基和堿性基,能與適量的酸和堿結合。羊絨對堿的抵抗能力較差,pH值大于10時,羊絨纖維的損傷比較嚴重,而冷的稀醋酸對羊絨沒有破壞作用,當pH值在5(等電點附近)時,不會影響纖維強力。綜合上述組分作用的分析并以此為依據,工廠采用色號C0101標準白,線密度16.7tex×2的機織羊絨坯布,通過糊料(海藻酸鈉+改性淀粉或DGT-2)、助劑(元明粉、尿素、滲透劑JFC、甘油、冰醋酸、印花油S)各組分的正交試驗,特別是糊料和助劑的選用。最終得出羊絨織物前處理漿料配方為:糊料(海藻酸鈉+改性淀粉)4.0%(3.5%亦可),元明粉10%,尿素5%,滲透劑JFC1%,甘油4%,冰醋酸(醋酸鈉)調節pH值至5~6,印花油S3%,總用量為100%,根據不同的量來決定水的量,補充滿即可。
2.4上漿方法及工藝條件
2.4.1上漿方法
通常采用簡便易行的篩網上漿法。可用60目或80目篩網在手工平臺板上刮印上漿,經水洗后染料的掉色實驗情況所得,采用60目刮漿即可。一般依不同處方的不同黏度,刮印4~8刀,以不透底為度,經試驗確定刮6刀可達到染色效果清晰。刮刀數越多,漿料反而太厚,影響噴頭的高度,嚴重者會損壞噴頭。需要強調的一點,羊絨表面的絨毛要求其貼伏在表面,否則在噴印活性墨水時會出現沾色和露點等問題。
2.4.2工藝條件
在手工上漿或機械設備上漿后,應進行及時的烘干,一般在80℃左右的烘箱中干燥,切勿高溫烘干,以免損傷織物。工廠中為節約成本,夏季也讓其自然干燥,需在陰涼干燥處放置,不可置于陽光直射處,烘干后及時排片,方便及時進行噴墨打印工序。
3噴墨印花機的工藝參數
3.1噴頭高度
在噴墨印花時需要控制機器噴頭的高度,控制好高度既可以使印花圖型清晰,線條流暢,而且可以保護噴頭。在打印羊絨織物的時候,仍有少量的毛絨凸起,這些凸起可以堵塞噴頭,使噴頭無法正常工作,噴墨時不流暢,會影響花型顏色,導致圖型不完整,花色與樣衣不一致等問題。杭州宏華噴墨印花機(型號648E)噴頭可以為3.0、3.5、4.0、4.5、5.0、5.5、6.0cm7個不同的高度值,不同花型應選擇不同的高度,對于大面積的純色塊,噴頭可稍高,面積小、細線條噴頭要低。通常情況下選用6cm為好。
3.2分辨率
機器的分辨率也是重要參數之一。通過對3組分辨率的測試:720dpi×720dpi,1080dpi×1080dpi,1440dpi×1440dpi,得出結論:在滲化減小的前提下,對普通印花花型,選擇720dpi×720dpi即可達到使用標準。
3.3單雙向
噴墨印花打印機是機頭控制方向,可以分為單向打印和雙向打印,但單雙向對滲化的影響不大,所以在保證花型花色不變的情況下,選用單向即可,通道為2。
<<上一頁[1][2][3]下一頁>>
相關信息 







推薦企業
推薦企業
推薦企業