5. 特克斯簇尼克(Textronic)多梳經編機與產品設計
5.1 概述
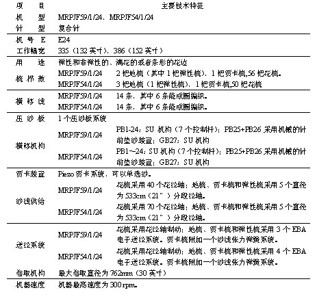
MRPJF59/1/24是一種新型的特克斯簇尼克(Textronic)多梳經編機。為了適應市場變換的要求,該機器在MRESF53/1/24的基礎上作了改進,賈卡由原來的電磁式改成現在普遍使用的匹艾州(Piezo)系統,增加了六把梳櫛,使生產的花邊更完美。后面增加的六把花梳可以換一把滿穿的地梳,即成為MRPJF54/1/24。在壓紗板的后面有兩把地梳,在生產花邊和外衣面料時,彈性的非彈性的都可以生產。該機主要技術特征如表1所示。
表1
.jpg)
5.2 機器結構原理
新型的特克斯簇尼克MRPJF59/1/24多梳機的成圈機件配置如圖1所示。它是一個帶有匹艾州(Piezo)賈卡裝置和壓紗板的多梳拉舍爾經編機,并且使用59把梳櫛,其中一把賈卡梳,在壓紗板前面配置了24把花梳。
MRPJF59/1/24經編機具有一個針床,一個針芯,一個固定脫圈板,和一個沉降片。這些成圈機件由運行在封閉油箱內的凸輪傳動,機器依靠一個地梳,一個賈卡梳,56把花梳,一個彈性梳和壓紗板進行編織。導紗梳櫛共分成14條橫移線,其中6條能成圈編織,賈卡梳以襯緯方式工作。
相關信息 







推薦企業
推薦企業
推薦企業