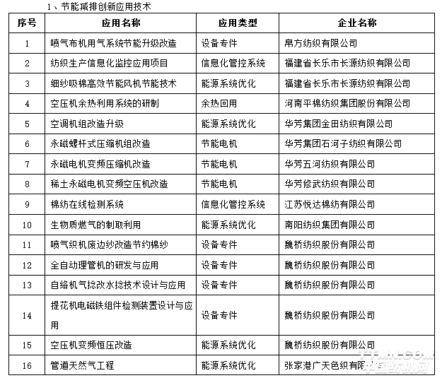
為了積極推動棉紡織行業節能減排工作向縱深發展,中棉行協持續開展了節能減排技術征集推薦活動,每年向棉紡織行業推薦相關的節能減排新技術和應用目錄,涵蓋項目、技術近兩百項,評選推薦了多家“節能減排創新型棉紡織企業”。這些技術、項目及企業的發布,對棉紡織行業的節能減排工作起到了引領、示范作用。
目前,經過企業申報、資料審核、專家現場評估、公示等程序,確定了《中國棉紡織行業節能減排技術暨創新應用目錄(第五批)》及2017 年中國棉紡織行業“節能減排創新型棉紡織企業”名單,現面向全行業發布并推薦。
中國棉紡織行業節能減排技術暨創新應用目錄(第五批)
(按企業名稱排序)



2017年中國棉紡織行業“節能減排創新型棉紡織企業”
(按企業名稱排序)

推薦企業面向顧客,持續改進,實施品牌戰略,必須是
經編未來 無限可能
云展云舒,龍行天下 并人間品質,梳天下纖維
印染機械 首選黃石經緯 印花機 絲光機 蒸化機
推薦企業
推薦企業